КОНСТРУКТОРСКОЕ БЮРО И
ПРОИЗВОДСТВЕННАЯ КОМПАНИЯ
-
Инженерные услуги

- Производство
-
Выполненные проекты

- Выполненные проекты
-
Оборудование

- Оборудование
- Проектирование и разработка КД на установку для сушки днища автомобиля
- Проектирование и разработка КД на барабанный фильтр
- Проектирование и разработка КД на дегазатор алюминиевого расплава
- Проектирование и разработка КД на весоповерочный вагон
- Проектирование и разработка КД на маслопресс
- Проектирование и разработка КД на линейку котлов
- Проектирование и разработка КД линейки техники для ухода за газоном
- Проектирование и разработка КД на бункер-разбрасыватель
- Проектирование и разработка КД на машину для резки газона
- Проектирование и разработка КД на мусороподборщик
- Проектирование и разработка КД на садовый пылесос
- Проектирование и разработка КД на подсеиватель газона
- Проектирование и разработка КД на навесной парковый пылесос
- Проектирование и разработка КД на подъемник тары
- Проектирование и разработка КД на сканер кернов
- Проектирование аэратора газонного прицепного
- Проектирование и разработка КД на дробилку двухвалковую
- Проектирование и разработка КД на культиватор
- Проектирование мокрого электрофильтра
- Проектирование отвала с гидроперекосом для трактора
- Проектирование отрезного устройства
- Разработка РКД на нефтедобывающее оборудование
- Проектирование тянущего устройства
- Проектирование спрей-машины
- Проектирование универсальной машины для газонного оборудования
- Проектирование корпуса тахографа и разработка КД
- Проектирование и разработка КД на гроубокс
- Разработка КД на радиальный сгуститель
- Разработка КД метрологического стенда
- Разработка конструкторской и технологической документации на планетарный сканер
-
Механизмы

- Механизмы
- Проектирование и разработка КД на шарнир с крабовым ходом для тандемного катка
- Проектирование и разработка КД на подвижную площадку для кинотеатра
- Проектирование и разработка КД на откатную дверь
- Проектирование и разработка КД на потайную дверь
- Проектирование и разработка КД на автоматическую трехскоростную трансмиссию
- Проектирование и разработка КД на грузозахватный механизм
- Проектирование и разработка КД на тренажер «Пилатес-реформер»
- Разработка привода ворот вольера для косаток
- Разработка конструкторской документации на телескопическую трибуну
- Проектирование выдвижных ворот с дистанционным управлением
-
Реверс-инжиниринг

- Реверс-инжиниринг
- Реверс-инжиниринг и разработка КД на установку для грохочения отходов
- Реверс-инжиниринг и разработка твердотельной 3D-модели крыла автомобиля
- Реверс-инжиниринг и разработка КД на комплект фильерных плит для литья элементов водостока
- Реверс-инжиниринг и разработка 3D-моделей оригинальных деталей оборудования
- Реверс-инжиниринг и разработка 3D-модели панели салона автомобиля
- Реверс-инжиниринг литий-ионной аккумуляторной батареи
- Реверс-инжиниринг воздуходувки
- Реверс-инжириринг воздухораспределителя
- Реверс-инжиниринг гидроротатора
- Реверс-инжиниринг миксера-гомогенизатора
- Реверс-инжиниринг погружного насоса
- Реверс-инжиниринг подшипникового узла приводного вала
- Реверс-ижиниринг углового переставителя
- Реверс-инжиниринг сопел форсунок
- Реверс-инжиниринг установки электронно-лучевой литографии
- Реверс-инжиниринг лабораторного диспенсера
- Реверс-инжиниринг деталей компрессорного оборудования
- Реверс-инжиниринг мини-погрузчика
- Реверс-инжиниринг электроскутеров
- Реверс-инжиниринг водоотводящих лотков
- Реверс-инжиниринг датчика
- Реверс-инжиниринг и разработка КД на задвижку шиберную
- Реверс-инжиниринг регулятора давления унифицированного РДУ.1М
- Реверс-инжиниринг оборудования по измельчению полимера
- Реверс-инжиниринг зубчатых шнеков для дробилок
- Реверс-инжиниринг наклонителей и желобов
- Реверс-инжиниринг деталей к промышленному оборудованию
- Реверс-инжиниринг экскаватора-погрузчика
- Реверс-инжиниринг контейнера для радиоактивных отходов
- Реверс-инжиниринг модульного консольного крана
- Реверс-инжиниринг механических рук манипуляторов
- Реверс-инжиниринг центрифуги медицинской
- Реверс-инжиниринг пробной оправы очков
- Реверс-инжиниринг гидроцилиндра
- Обратный инжиниринг гидроцилиндра шпинделя
-
Стартапы

- Стартапы
- Проектирование и изготовление прототипа автоматического дозатора парфюмерии
- Проектирование и разработка КД на вендинговый автомат
- Проектирование и разработка КД на реабилитационный тренажер для подъема ноги
- Проектирование и изготовление прототипа хоккейного тренажера
- Разработка беззахватных насадок на дверные ручки
-
Металлоконструкции

- Металлоконструкции
- Разработка системы стеллажей автоматизированного склада
- Проектирование и разработка КД на модернизацию линии вагонного литья
- Проектирование и разработка 3D-модели для производства камеры для дробеструйной обработки
- Проектирование и разработка КД на термошкаф
- Проектирование и разработка 3D-модели металлоконструкции спортивного снаряда с образом Арни
- Проектирование и разработка 3D-модели металлоконструкции арт-объекта
- Проектирование и разработка КД на линейку садовой мебели
- Проектирование и разработка 3D-моделей для производства линейки теплиц
- Проектирование и разработка КД на вешалку для верхней одежды
-
КМД

- КМД
- Разработка КМД и расчеты буферного склада кузовов автомобилей
- Разработка КМД рукавного фильтра
- Разработка КМД линейки из 12 бункеров
- Разработка КМД и расчет зоны предварительной подготовки кузовов автомобилей
- Разработка КМД и расчет зоны обслуживания кузовов автомобилей
- Разработка КМД и раскладки настилов на металлоконструкции
-
Бытовые изделия

-
Электротехническое проектирование

-
Технологическая документация

-
Технологическая оснастка

- Технологическая оснастка
- Проектирование и разработка КД на оснастку для обработки торцов трубных отводов
- Проектирование и разработка КД на оснастку для расточки внутреннего диаметра трубы
- Проектирование и разработка КД на оснастку для фрезерования торца трубного отвода
- Разработка комплекта конструкторской документации на струбцины специальные
- Проектирование и разработка КД на стенд для сборки шпангоутов
- Проектирование и разработка КД на оснастку для транспортировки крыльев и крышек багажника автомобилей Volkswagen Polo и Skoda Rapid
- Проектирование и разработка КД для изготовления тележки транспортировочной
-
Штампы

- Штампы
- Проектирование вытяжного штампа для изготовления кастрюли
- Проектирование формовочного штампа для изготовления дна кастрюли
- Проектирование формовочного штампа
- Проектирование пробивного штампа
- Проектирование литьевой формы для изготовления ручки
- Проектирование и разработка КД на штамп для изготовления лопаты
- Проектирование и разработка КД для изготовления последовательного штампа
-
Промышленный дизайн

- Промышленный дизайн
- Промышленный дизайн ряда техники
- Разработка дизайна техники, детализированные 3D-модели
- Разработка промышленного дизайна и корпуса аудиоустройства
- Разработка дизайна бытовой техники, высокодетализованые 3D-модели
- Разработка дизайна техники
- Фотореалистичные 3D-модели, 3D-визуализация и анимация продукции
- 3D-модели и 3D-визуализация шин
- Разработка 3D-моделей продукции: сувенирные ракеты
- Разработка 3D-моделей продукции: медали
- Разработка 3D-моделей продукции: персонажи
- Фотореалистичные 3D-модели, 3D-визуализация линейки продукции
- 3D-визуализация спортзала
- Разработка дизайна ручки бритвенного станка
- Промышленный дизайн защитного кожуха
- Промышленный дизайн установки селективного лазерного сплавления
-
Метрологические работы

- Курсы
-
О компании

- Контакты
-

- Услуги

- Электротехническое проектирование

- Разработка электрооборудования
Разработка и модернизация электрооборудования
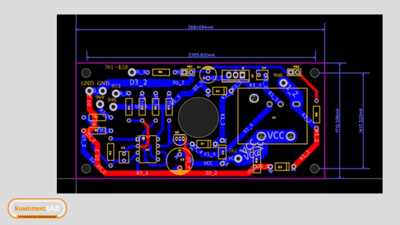
Инжиниринговая компания «Комплекс КАД» занимается электротехническим проектированием, включая разработку электрооборудования для промышленных предприятий (до 1000 В). Наши инженеры-электрики начертят принципиальные и монтажные схемы, сделают чертежи расположения элементов, оформят перечни элементов, составят монтажные карты, помогут подобрать компоненты.
Предлагаем несколько вариантов услуг:
- разработку электрооборудования с нуля по техническому заданию;
- создание чертежей для уже существующих объектов;
- модернизацию электрооборудования станков, автоматизированных линий, конвейеров, насосных станций, сушильных установок, систем вентиляции и т.п.
Другие услуги электротехнического проектирования
Цены на проектирование электрооборудования
| Тип проекта (разработки) | Срок работы, дней (от...) | Примерная стоимость, рублей (от...) |
|
Проектирование аппаратов, приборов, устройств с электрической составляющей |
15 | 90 000
|
|
Реверс-инжиниринг однослойной платы 94х36 мм, 25 элементов |
5 |
30 000 |
| Реверс-инжиниринг многослойной платы 50х100 мм, 100 элементов |
15 | 70 000 |
|
Разработка КД для производства автотракторных жгутов (один жгут 25 проводов, подключены 10 электрокомпонентов) |
5 |
30 000 |
| Подготовка коммерческого предложения | 1 | бесплатно |
Электротехническое проектирование требует обширных инженерных знаний, большого опыта. Мы готовы применить их для вашего проекта.
Примеры сроков выполнения проектов
1. Реверс-инжиниринг панели управления дистанционного приемника сингалов — 35 рабочих дней.
2. Обратная разработка платы панели управления климатом — 8 рабочих дней.
В состав работ входили:
- Разработка электротехнической документации (схемы электрической принципиальной), подбор комплектующих.
- Построение и моделирование в среда автоматизации проектирования электроники (Gerber файлы для производства).
3. КД на электрические жгуты к экскаватору-погрузчику — 8 рабочих дней.
- Разработка электротехнической документации (схемы электрической принципиальной, схемы соединений и т.д.)
- Разработка сборочных чертежей
Модернизация электрооборудования
Электрическое оборудование промышленных предприятий состоит из электрощитов, панелей управления, электродвигателей, трансформаторов, контроллеров, силовых кабелей и многих других компонентов. Оно обеспечивает электроснабжение, управление различными системами, включая станки, освещение, вентиляцию, системы безопасности, а также позволяет автоматизировать производственные процессы.
Со временем любое оборудование изнашивается, устаревает, перестает отвечать производственным потребностям, требованиям безопасности. Мы поможем вам его обновить, улучшить, адаптировать к новым условиям.
Инженеры «Комплекс КАД» выполнят грамотное проектирование, подберут новые оптимальные компоненты. В результате ваше промышленное производство станет более эффективным, безопасным, энергосберегающим.
Оставить заявку на проект Получить консультацию
Отзывы клиентов
Сравните условия по Вашему проекту
Ищете надежного исполнителя? Качество работы подрядчика не устраивает?
Мы проведем аудит текущих работ по проекту. А также подготовим коммерческое предложение с выгодными условиями сотрудничества.
Сравните стоимость работ, качество, сроки и выберите подрядчика с лучшими условиями.
Я соглашаюсь с использованием файлов cookie владельцем сайта в соответствии с Политикой обработки файлов сookie и Политикой о конфиденциальности данных ООО «Инжиниринговая компания «Комплекс КАД», в том числе на передачу данных из файлов cookie статистическим службам Интернет, указанным в Политике.
СогласенКонсультация по


Заказать звонок
Специалист перезвонит Вам в течение 45-ти минут.
Заявка на оценку проекта
Мы рассмотрим обращение и свяжимся с Вами в течение 2-х часов.
Заявка на оценку проекта
Мы рассмотрим обращение и свяжимся с Вами в течение 2-х часов.
Отправьте заявку через форму обратной связи и получите бонус! Поставьте отметку напротив выбранного бонуса.
Запишитесь на консультацию
Мы рассмотрим обращение и свяжемся с Вами.
Запишитесь на онлайн-консультацию
Мы рассмотрим обращение и свяжемся с Вами.
Обсудите Ваш проект в онлайн-формате с техническими специалистами! Узнайте наши возможности, стоимость и сроки!
Заявка на курс «Реверс-инжиниринг в машиностроении: от ЗD-сканирования до готового изделия»
Мы рассмотрим обращение и свяжемся с Вами в течении 2-x часов.
Получить БЕСПЛАТНЫЙ пробный урок курса «Реверс-инжиниринг в машиностроении: от ЗD-сканирования до готового изделия»
Рассмотрим обращение и свяжемся с Вами в течении 2-x часов.
Сравните условия по Вашему проекту
Мы рассмотрим обращение и свяжемся с Вами в течение 2-х часов.
Запишитесь на консультацию
Мы рассмотрим обращение и свяжемся с Вами.

Назад

















